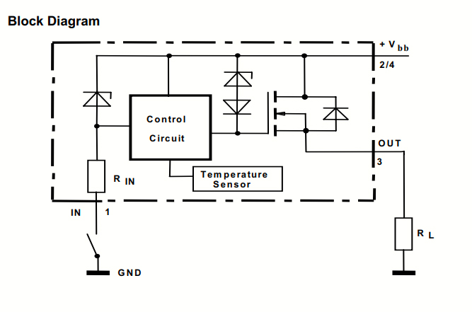
Description :
MOSFET de puissance vertical à canal N avec pompe de charge et entrée contrôlée en courant, intégré de manière monolithique dans la technologie Smart SIPMOS. Fournir des fonctions de protection intégrées.
Caractéristiques :
- Entrée contrôlée par courant
- Protection de court circuit
- Limitation actuelle
- Protection de surcharge
- Protection contre les surtensions (y compris vidage de charge)
- Commutation de charges inductives
- Pince de tension négative en sortie aveccharges inductives
- Arrêt thermique avec redémarrageESD-Protection
- Perte de GND et perte de protection Vbb
- Courant de veille très faible
- Protection contre l’inversion de la batterie
- Compatibilité électromagnétique (CEM) améliorée
- Qualifié AEC
- Produit vert (conforme RoHS)
Application :
• Tous types de charges résistives, inductives et capacitives
• Interrupteur d’alimentation à courant contrôlé pour les applications 12 V, 24 V et 42 V CC
• Driver pour relais électromécaniques
• Amplificateur de signaux

Vous pouvez télécharger la fiche technique :
Cliquez ici

Avis
Il n’y a pas encore d’avis.