Descriptifs :
MOSFET de puissance de vitesse et pilote IGBT. Les technologies exclusives HVIC et CMOS insensibles au verrouillage permettent une construction monolithique robuste. L’entrée logique est compatible avec les sorties standards CMOS ou LSTTL, jusqu’à 3,3 V. Le circuit de protection détecte une surintensité dans le transistor de puissance piloté et met fin à la tension de commande de grille. Un signal FAULT à drain ouvert est fourni pour indiquer qu’un arrêt pour surintensité s’est produit. Le pilote de sortie est doté d’un étage tampon de courant d’impulsion élevé conçu pour une conduction croisée minimale.
Le canal flottant peut être utilisé pour piloter un MOSFET de puissance à canal N ou un IGBT dans la configuration côté haut ou côté bas qui fonctionne jusqu’à 600 volts.
Caractéristique
• Canal flottant conçu pour un fonctionnement bootstrap
Entièrement opérationnel jusqu’à +600 V
Tolérant aux tensions transitoires négatives Immunité dV/dt
• Plage de commande de grille spécifique à l’application :
Commande de moteur : 12 à 20 V (IR2127/IR2128)
Automobile : 9 à 20 V (IR21271)
• Sous-tension verrouillage
• Compatible avec la logique d’entrée 3,3 V, 5 V et 15 V
• Le fil FAULT indique qu’un arrêt s’est produit
• Sortie en phase avec l’entrée (IR2127/IR21271)
• Sortie déphasée avec l’entrée (IR2128)
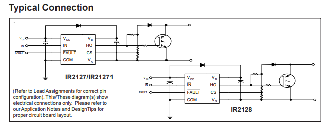
• Disponible en version sans plomb L’IR2127/IR2128/IR21271 (S) est une haute tension, haute


Vous pouvez télécharger la fiche technique :
Cliquez ici


Avis
Il n’y a pas encore d’avis.