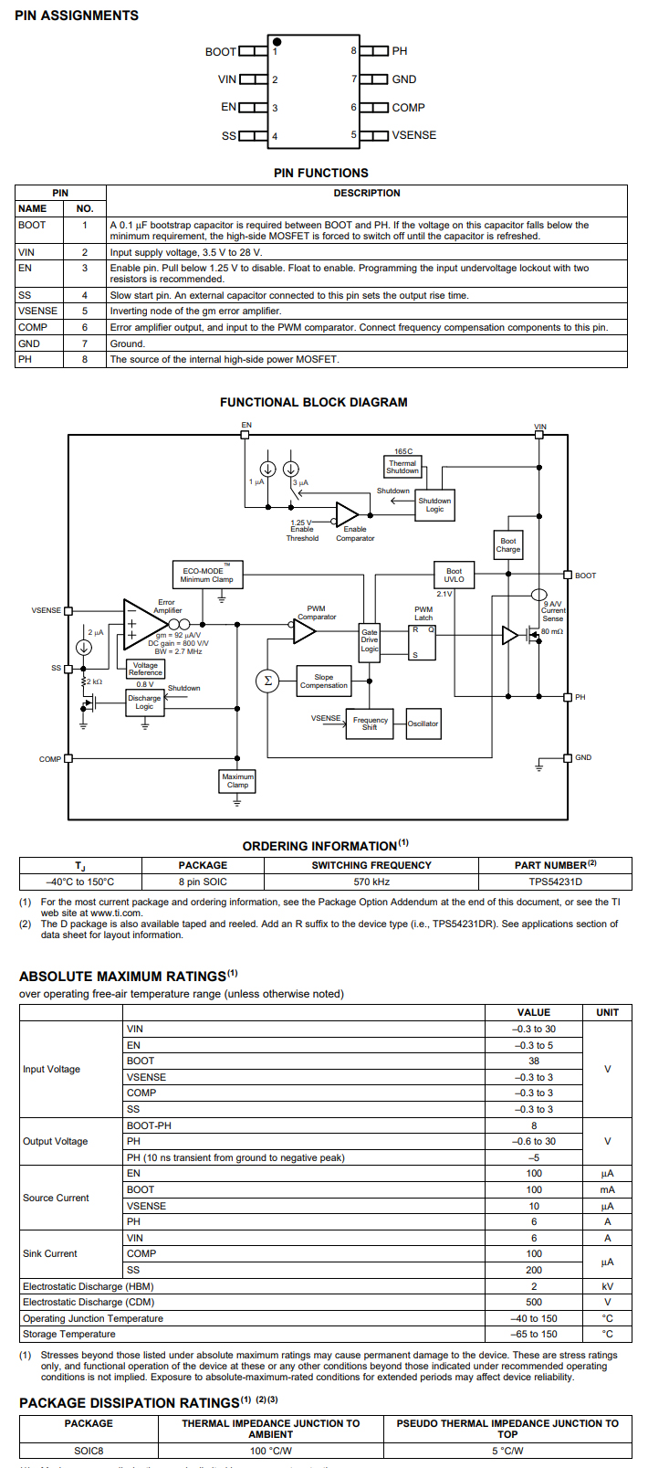
Caractéristiques :
- Plage de tension d’entrée de 3,5 V à 28 V
- Tension de sortie réglable jusqu’à 0,8 V
- MOSFET High Side intégré de 80 m2 prenant en charge un courant de sortie continu jusqu’à 2 A
- Haute efficacité à charges légères avec une impulsion
- Sauter le mode Eco ™
- Fréquence de commutation fixe de 570 kHz
- Courant de repos d’arrêt typique de 1 µA
- Limites de démarrage lent réglables Courants d’appel
- Seuil UVLO programmable
- Protection contre les surtensions transitoires
- Limite de courant cycle par cycle, repli de fréquence et protection contre l’arrêt thermique
- Disponible dans le package SOIC8 facile à utiliser
APPLICATIONS :
- Applications grand public telles que les décodeurs, les équipements CPE, les écrans LCD, les périphériques et les chargeurs de batterie
- Alimentations audio industrielles et automobiles
- Systèmes d’alimentation distribués 5 V, 12 V et 24 V

Vous pouvez télécharger la fiche technique :



Reviews
There are no reviews yet.